teito7000
  • Projects
Categories
All (6)
C (2)
data (4)
electronics (2)
map (3)
MATLAB (1)
R (2)
railway signalling (1)
Simulink (1)
system modelling (1)
transit (3)

Projects

A collection of projects I’ve worked on either in university or in my free time.

Transit Walksheds and Modal Share
data
map
R
transit

Calculating the population living near rapid transit and how well they use it

Jun 16, 2025

The Case for Intercity Transit in BC
data
map
transit

Mapping population density and provincial highways

Dec 17, 2024

Metro Vancouver Bus Performance Analysis
data
map
R
transit

Analysis of scheduled bus speeds with respect to stop spacing

Feb 8, 2024

System Modelling of a Pantograph
system modelling
MATLAB
Simulink

Modelling and simulation of a train’s pantograph movement

Dec 8, 2023

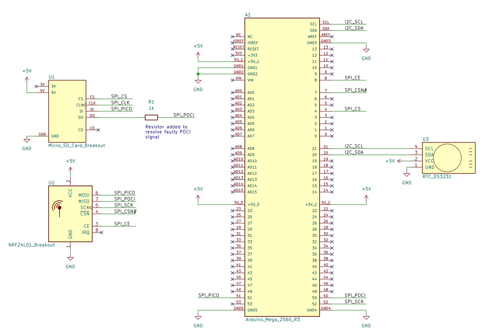
Automatic Block Signalling for a Model Railway
C
electronics
railway signalling

Train detection and signal control system controlled by an Arduino

Aug 12, 2023

Remote Weather Station
C
data
electronics

Wireless weather data collection and visualization using microcontrollers

Jul 21, 2022
No matching items
 

© Ahasan Bhuiyan